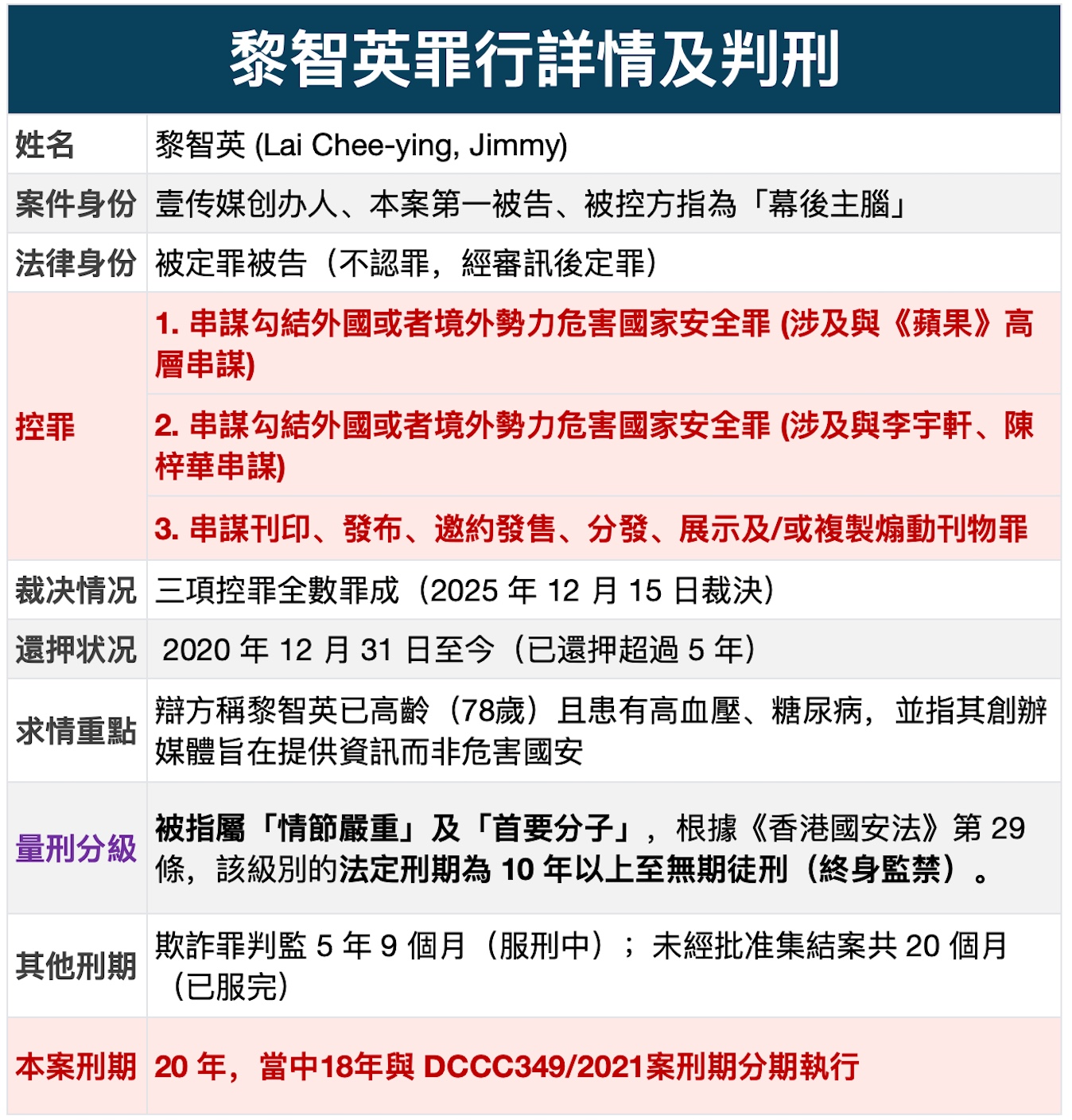
香港壹傳媒創辦人黎智英涉犯《香港國安法》案,周一(9日)在香港西九龍裁判法院(暫代高等法院)宣判,黎智英被判處監禁20年,成為《香港國安法》實施以來首宗「串謀勾結外國或者境外勢力危害國家安全罪」判刑案件中最重刑罰的被告。
這起備受國際關注的案件,涉及黎智英及香港《蘋果日報》相關高層與成員,法庭認定黎智英為案中「主謀」。
綜合美國《有線電視新聞網》(CNN)、《HK01》、《堅料網》與《庭刊》報導,78歲的黎智英身穿米白色外套、佩戴助聽器出庭,精神及健康狀況良好。國安法指定法官杜麗冰、李素蘭及李運騰在共47頁的判刑理由書中指出,黎智英長年對中國心懷怨恨,其唯一意圖是尋求中共倒台,即使犧牲香港人利益也在所不惜。即使在《國安法》生效後,他請求外國制裁的行為雖轉為間接及隱晦,但意圖與行為本質未變,僅「形式上而非實際上」調整。
黎智英被裁定兩項「串謀勾結外國或者境外勢力危害國家安全罪」及一項「串謀發布煽動刊物罪」全部罪成,三間《蘋果日報》相關公司(蘋果日報有限公司、蘋果日報印刷有限公司、蘋果日報互聯網有限公司)亦罪名成立,被罰款港幣300萬4500元(約台幣1215萬元)。
黎智英在囚禁期間始終不認罪,而同案其他8名被告早前已認罪,其中5人還以「從犯證人」身份出庭指證黎智英,《壹傳媒》前財務總裁周達權則以「特赦證人」身份作證。

其餘被告判刑如下:
- 張劍虹(前行政總裁):6年9個月
- 陳沛敏(前副社長):7年
- 羅偉光(前總編輯):10年
- 林文宗(前執行總編輯):10年
- 馮偉光(前主筆,筆名盧峯):10年
- 楊清奇(前主筆,筆名李平):7年3個月
- 李宇軒(「攬炒團隊」/重光團隊成員):7年3個月
- 陳梓華(「攬炒團隊」/重光團隊成員):6年3個月
此案審訊歷時156天,為香港首宗涉及「勾結外國勢力」的國安法審訊,於2023年12月開審,2025年12月15日裁定黎智英等罪成,今年1月12至13日聽取求情。根據《國安法》,「串謀勾結外國勢力罪」若屬「罪行重大」,可判10年以上至終身監禁;「串謀發布煽動刊物罪」最高可判監禁3年(或依後續法例加重)。
2/ Lai was found guilty of using his tabloid to lobby foreign nations to impose sanctions, blockades, or other hostile activities upon China and Hong Kong, as well as inciting hatred against them through 161 op-eds.
— Hong Kong Free Press HKFP (@hkfp) February 9, 2026
"I believe they must be very nervous, because they will know… pic.twitter.com/BOj11DeUsM
黎智英於2020年8月遭國安處拘捕,同年12月被正式起訴,已還押逾5年。案件審理期間,警方呈堂證物達2222項,文件冊超過8萬頁,判詞共855頁。法庭外保安嚴密,多國領事館人員(如歐盟、英國)及傳媒早早輪候旁聽,司法機構開設延伸庭提供逾600個位置,包括116個記者席,並派發近500張公眾籌。警方國家安全處多名高層亦到庭,包括副處長簡啟恩、國安處處長江學禮等。
北京及香港政府多次駁斥國際對黎智英案件的批評,指其起訴及判刑並非政治動機,而是依法處理危害國家安全行為。黎智英作為《蘋果日報》創辦人,以敢言批評北京及支持民主運動聞名,其案件被視為香港新聞自由及政治空間縮減的象徵性事件。

